تصميم دائرة إشارة المرور مع الصور
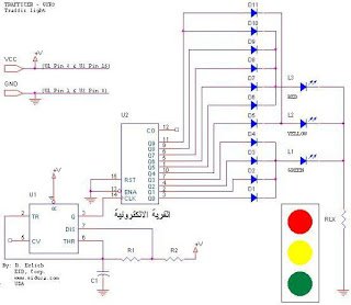
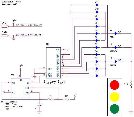
مقدمة ![]() ![]() دائره اشاره المرور باستخدام المتكامله CD4017 يمكن ان تستخدم هذه الدائره في اي تقاطق طريقين وهي تستخدم المتكامله CD4017 وهي بسيطه جدا ودائره عمليه وفعاله الدائرة الالكترونية ![]() عناصر الدائره :
شرح الدائره: اولا الـ4Bit الاولي في العداد تضي بالضوء الاخضر لان العداد به 10 مخارج الـBit الثانيه تضي الضوء الاصفر اما الـ 5 Bit الاخيره تضي بالضوء الاحمر هكذا قمنا بتقسيم العداد نستخدم هنا الثنائي الذي يستخدم مثل ال OR Gate حيث يقوم بتكرار ال LED كالاتي: .... LEDs: L1, L1, L1, L1, L2, L3, L3, L3, L3, L3, L2 وهكذا تعطي الاضاءه المطلوبه لكل ضوء من اضواء الاشاره . الدائره الاخري هي لتوليد الـ clock pulse المطلوبه لتغذي الي طرف المتكامله CD4017 لتشغيل العداد . |





